@E32-Theo
di buat oleh:Yehezkiel Theo P M
Judul :PENGANTAR TEKNIK INDUSTRI
Penulis :Amin Syukron, S.T., M.T.
Ir. Muhammad Kholil, M.T.
Penerbit :Graha Ilmu
Kota :Yogyakarta
Tahun :2014
Cetakan :Kesatu
Halaman :X+320
ISBN :978-602-262-193-5
Harga :Rp 129.800,00
di buat oleh:Yehezkiel Theo P M
Judul :PENGANTAR TEKNIK INDUSTRI
Penulis :Amin Syukron, S.T., M.T.
Ir. Muhammad Kholil, M.T.
Penerbit :Graha Ilmu
Kota :Yogyakarta
Tahun :2014
Cetakan :Kesatu
Halaman :X+320
ISBN :978-602-262-193-5
Harga :Rp 129.800,00
·
Bahasan Pokok
Persaingan bisnis dimana dimulainya era pasar
bebas memaksa pelaku bisnis untuk lebih cermat dan efisien dalam menjalankan
bisnisnya dan mencari peluang yang ada. Dari aktivitas perencanaan, sitem
penjualan, proses produksi, hingga penyampaian produk. Efektivitas, efesiensi,
dan produktivitas, menjadi kunci pokok keberhasilan di dalam persaingan pasar
bebas.
Buku yang ditulis oleh Amin Syukron, S.T., M.T.
dan Ir. Muhammad Kholil, MT. ini menyajikan pembahasan mengenai pemahaman alur
implementasi dalam industri dan juga langkah-langkah dan metode-metode dalam
industri manufaktur.
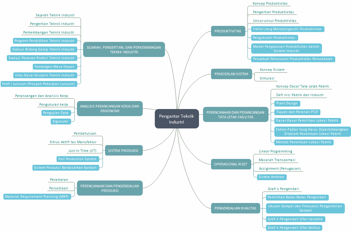
Di dalam buku ini terdapat 9 Bab dimana setiap
bab akan membahas secara berkesinambungan hingga bab yang terakhir, 9 Bab
tersebut adalah :
1. Bab 1 membahas tentang Sejarah,
Pengertian, dan Perkembangan Teknik Industri.
2.
Bab 2 membahas tentang Analisis Perancangan Kerja dan Ergonomic.
3.
Bab 3 membahas tentang Sistem Produksi.
4.
Bab 4 membahas tentang Perencaan dan Pengendalian Produksi.
5.
Bab 5 membahas tentang Produktivitas.
6.
Bab 6 membahas
tentang Pemodelan Sistem.
7.
Bab 7 membahas tentang Perencanaan dan Perancangan Tata Letak Fasilitas
8.
Bab 8 membahas tentang Operasional Riset.
9.
Bab 9 membahas tentang Pengendalian Kualitas.
Pengertian dari teknik industri yang terdapat di
dalam buku ini, Teknik Industri adalah disiplin teknik (rekayasa) dikarenakan
Teknik Industri menangani pekerjaan perancangan (design), perbaikan
(improvement), dan penginstalasian (instalation) dan juga menangani masalah
manusia (SDM). Bidang garapan Teknik Industri adalah sistem terintegrasi yang
terdiri dari manusia, material, informasi, peralatan, dan energi.
Metode teknis (Engineering Method) mempelajari secara operasi tidak langsung untuk mendapatkan
perbaikan-perbaikan sistem kerja dengan tujuan suatu pekerjaan akan lebih mudah
untuk dapat dilakukan dan dilakukan dengan waktu yang pendek.
Ergonomi didefinisikan sebagai
ilmu antara orang dengan lingkungan kerjanya, terutama dengan hasil rancangan
kerjanya.
Perencanaan dan perancangan fasilitas meliputi penentuan atau penempatan lokasi fasilitas. Tujuannya
untuk mendapatkan jumlah biaya yang minimum dalam penempatan fasilitas
tersebut.
Simulasi adalah suatu metodologi
untuk melakukan percobaan dengan menggunakan model dari sistem nyata. Simulasi
diperlukan untuk menyelesaikan masalah-masalah yang sangat sulit dilakukan
dengan cara analisis.
Penanganan Material (Material Handling) dimaksudkan sebagai pemindahan material atau bahan dari satu
lokasi ke lokasi yang lain, atau bahan dari satu lokasi ke lokasi lain guna
meminimumkan biaya dari pemindahan material tersebut, karena seringkali
perpindahan material menimbulkan biaya yang tidak sedikit.
Riset Operasional merupakan disiplin ilmu
yang mempelajari masalah-masalah strategi dalam usaha untuk memenangkan perang
dengan cara yang lebih efektif.
Sistem Produksi didefinisi suatu
aktivitas untuk mengolah atau mengatur penggunaan sumber daya yang ada dalam
proses penciptaan barang-barang atau jasa-jasa dengan tujuan dapat memperbaiki
tingkat efektifitas dan efisiensi dari proses produksi.
·
Kesimpulan dan Komentar
Disiplin Teknik Industri
akan memiliki kelebihan-kelebihan di dalam menangani persoalan-persoalan
industri yang lebih rumit. Dengan adanya penguasaan teknologi ataupun
dasar-dasar teknis yang kuat dan dikombinasikan dengan pengetahuan ilmu-ilmu
sosial, ekonomi maka ilmu Teknik Industri akan mensintesiskan industri itu
sendiri.
Buku ini sangat
bermanfaat bagi mahasiswa dalam mempelajari dasar-dasar ilmu teknik industri,
menerapkan konsep-konsep dasar ilmu teknik industri yang menggunakan pendekatan
konsep, memuat contoh-contoh dalam bentuk soal dan analogi yang bervariatif.
Tetapi kelemahan dalam buku ini dalam menjelaskan
suatu konsep belum mencapai sasaran sesungguhnya, sehingga sulit untuk dipahami
makna yang ada serta dalam segi bahasanya sulit untuk dipahami untuk pembaca
awam.


Tidak ada komentar:
Posting Komentar